伟德国际1949(集团)公司官方网站 - 源自于1946
首页
关于我们
大事记
科技创新
荣誉资质
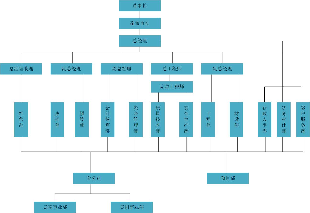
组织架构
董事长致辞
集团概况
企业文化
企业文化视频
员工风采
企业文化
媒体中心
集团业务
海侨小贷
进出口贸易
物业管理
房地产开发
建筑施工
精品工程
竣工
在建
人力资源
校园招聘
社会招聘
人才理念
合作伙伴
客户服务
版权信息
联系我们
客户服务
关于我们
集团概况
董事长致辞
组织架构
荣誉资质
科技创新
大事记
组织架构
Organizational structure